İŞ SÜREÇLERİ YÖNETİMİ
Süreç nedir?
Türk dil kurumunun tanımına göre süreç “Aralarında birlik olan veya belli bir düzen veya zaman içinde tekrarlanan, ilerleyen, gelişen olay ve hareketler dizisi.” Olarak tanımlanmış iş süreçleri ise işin oluşum aşamalarının tamamını kapsayan bir oluşlar bütünüdür.
İş Süreçleri Yönetimi Nedir?
İş süreçleri bir işletmede görev alan insanların işletme amaçlarına ulaşmak için iş gücü, malzeme, altyapı, finans, iletişim teknoloji ve internet gibi kaynakların kullanılmasıyla fayda, ticari ürün, bilgi ya da hizmetleri müşterilere iletmek için yapılan işlemlerin bütününe verilen addır.
İş süreci yönetiminde amaç müşterilerin değerli gördüğü sonuçlara ulaşmaktır. Bunun için iş akışları bir bütün olarak değerlendirilmelidir. İş süreçlerinde temel özne müşteridir. Müşteri memnuniyetini sağlamak, satışları artırmak ana ilkedir. İş süreçleri nelerdir birkaç iş süreci örneği ile açıklayalım.
İş Süreçleri Örnekleri
Siparişten tahsilata yani “Order To Cash” denilen iş süreci modeline bakalım. Burada müşteriden siparişin alınması, siparişin şirket içinde ilgili bölümlere iletilmesi, gerekli satın almaların yapılması, üretim paketleme ve sevkıyatın yapılması son olarak da montajının, faturalamasının ve tahsilâtının yapılması olarak sıralanabilir.
Her sektörün ve işletmenin iş süreçleri farklı olur. Altın madeni işleten bir firmanın iş süreçleri daha farklıdır. Perakendecilik yapan bir firmanın iş süreçleri daha farklıdır. Bu süreçler iş süreci akış şemaları ile daha kolay ifade edilebilir. Her bölümün kendi içinde ayrı bir iş süreci ve iş akış şeması vardır.

İş Süreçleri Akış Şemaları
İş süreçlerinin nerede başlayıp nerede bittiğini nerede karar verildiğini, diğer iş akışları ve süreçleri ile etkileşimlerini, girdi ve çıktıları görevli ve sorumluları, süreç adımları belirlenmiş olmak zorundadır. Aksi halde süreci tanımlayamaz, denetim yapamaz ve ölçemezsiniz.
Küçük bir işletmenin iş akışı standart olarak şöyledir.
“Başla > Sipariş al > Siparişi onayla > Siparişi Yerine Getir > Siparişi Teslim et > Siparişin tahsilatını yap > Bitir”
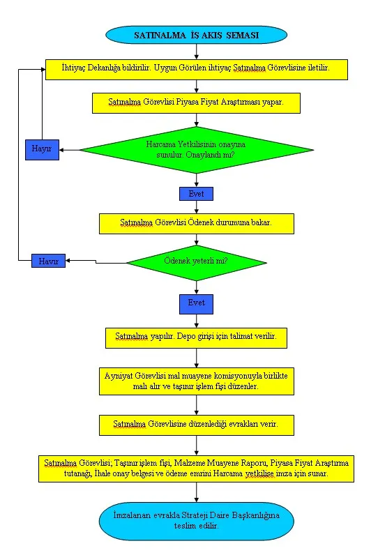
Yukarıdaki iş ve işlemler bir ya da birkaç kişi tarafından yapıldığından iş akışları daha basit ve işgücü gerektirmeyen akışlardır. Ancak büyük işletmeler büyük kurumlarda iş akışları çok karışıktır. Aşağıdaki görselde bir üniversitenin satın alma iş akış şeması görülmektedir.
Satın Alma Süreç Yönetimi

İş akış şemaları, iş süreçleri yönetimi eğitimi açısından çok önemlidir. Çünkü tüm akışlar belli sembollerle belirlenmiştir. Bu sembolleri bilmek uzun yazılardan ve gereksiz diyaloglardan sizi kurtaracaktır. Aşağıdaki resimde iş akış sembollerini ve anlamlarını bulacaksınız. Bu semboller dışında daha basit grafikler ve şemalar da kullanılmaktadır. Böylece hatasız bir iş süreci modellemesi yapılabilir.

İş Süreçleri Modelleme
İş süreçleri modelleme yapmak için öncelikle işletmenin iş süreçleri analizi yapılmalıdır. Bu analizde dikkat edilmesi gereken süreçler şöyledir:
- 1.Sürecin amacı
- 2.Sürecin kapsamı
- 3.Sürecin sahibi
- 4.Sürecin elemanları
- 5.Sürecin girdileri
- 6.Sürecin çıktıları
- 7.Sürecin eylemleri
- 8.Sürecin tedarikçileri
- 9.Sürecin müşterileri
- 10.Sürecin hedefleri
- 11.Sürecin performans göstergeleri
Bu aşamaların analizi yapıldıktan sonra iş akış şemaları oluşturulur. Daha karmaşık şirketlerde iş akış şemaları yeterli olmayabilir. Bu tür çok uluslu şirketlerde süreç yönetimi yazılımı kullanılır. Birçok küresel şirket kendine ait bilgisayar programları yardımı ile çalışmaktadır. Her şirketin ihtiyacına göre yaptırdığı programlar farklılık gösterir. Ancak piyasada paket halinde satılan iş süreci yönetim programları da vardır.
İş Süreci Yönetiminin Önemi ve Faydaları
İş süreci yönetimi beklenmedik davranışların ortaya çıkmasını engeller her şey bir plan dâhilinde işler eğer süreç iyi yönetiliyorsa üretim ya da hizmet sunumu kesintisiz sağlanır. Bu noktada hızlanmak ve kusursuzlaşmak için genellikle online ya da elektronik iş akışları ve bilgisayar programları kullanılır. Bu akış ve programlar hata yapmanızı engeller. Doğru iş süreci yönetimi şirketinizin başarısını artırır.
İş süreci yönetimi,
- İş akışlarını belirler ve onlara herkesin uygulayabileceği kurallar koyar
- İş süreçleri hızlanır zaman kazanılır. Verim artar.
- Süreçlerin kaliteli analizi sonucunda süreç maliyetleri minimum seviyeye iner
- Ekip dayanışması ve personel verimi artar
- Yüksek kontrol sağlar. Krizlere eksikliklere ve aksaklıklara anında müdahale imkânı tanır.
- Çıkması muhtemel sorunlar önceden tahmin edildiği için bu tür sorunlarla karşılaşıldığında ne yapılması gerektiği bellidir.
- Süreçte rol alanların iş tanımları belli olduğundan karışıklık yaşanmaz.
- Sektörel gelişmelerin ve yeniliklerin işletmeye entegresi daha kolay olur
İş Süreçlerini yenileme eğitimi iş dünyasının en çok eksikliğini çektiği konuların başında gelir. Çünkü iyi tanımlanmamış iş süreçleri, kimin hangi işi yapacağının bilinmemesine personel arasında huzursuzluk çıkmasına, işin yavaşlamasına, iş veriminin düşmesine neden olur. Bu tür sorunları ortadan kaldırmak isteyen kurumsal firmalar, iş süreçlerini belirler iş süreçleri yönetimi eğitimi alarak kalifiyeleşmeye katkıda bulunurlar. İş süreci yönetimi hakkında ön bilgiler verdiğimiz bu yazımızda iş süreci yönetimi pdf formatında indirebilir. Ya da iş süreci yönetimi sunum haline getirip kullanabilirsiniz. Detaylı bir iş süreçleri yönetimi uzmanlığı için bizimle iletişime geçebilirsiniz.


